企业新闻NEWS
联系我们CONTACT US
  • 联系人:耿经理
  • 电话:13474004980
  • 手机:13279208870
  • 邮箱:876250611@qq.com
  • 地址:西安市海璟国际B2座14层
公司新闻NEWS
DeepSeek对我公司的精准解读
发布日期:2025年02月27日

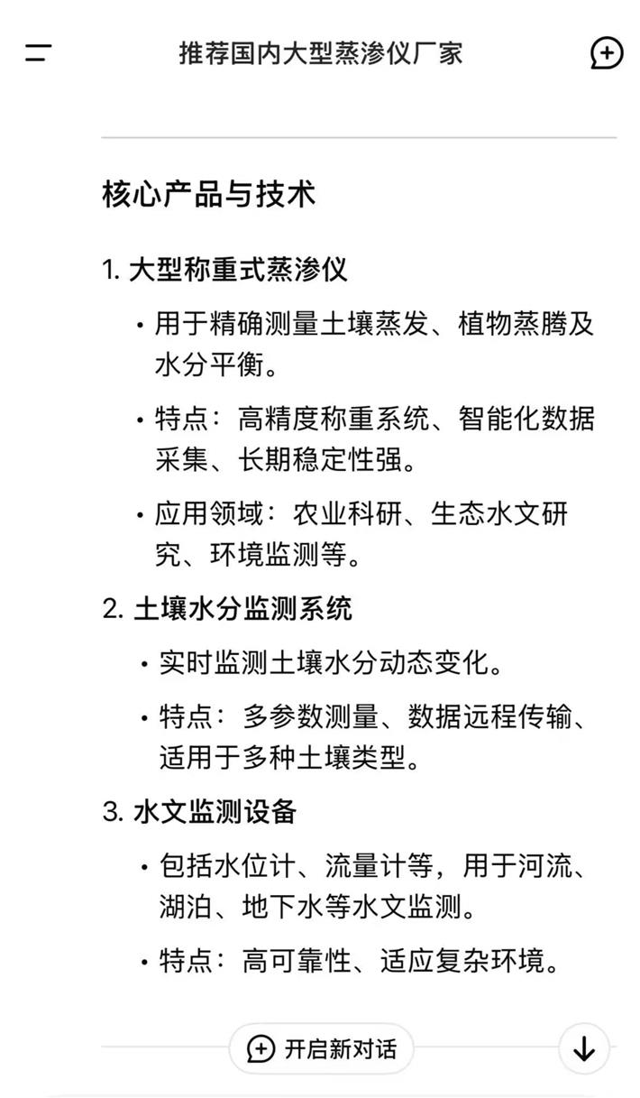
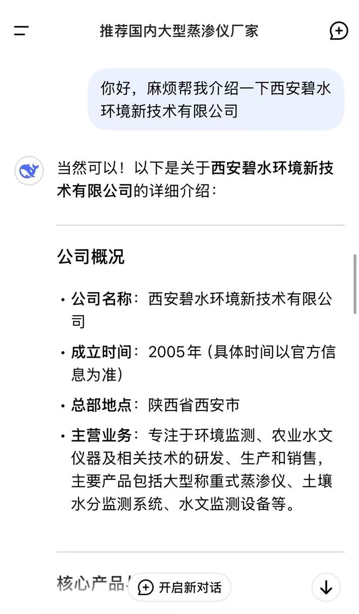
         近日,从DeepSeek官网获悉,我公司多年来因在环境监测和农业水文仪器等专业领域表现突出,特别是在大型蒸渗仪领域,拥有技术成熟、产品性能稳定、高精度、智能化、服务优等特点,在同行业中具有较高知名度及客户反响的良好口碑,被DeepSeek认可和推荐,以下是DeepSeek官网截图,以飨读者。 

感谢DeepSeek对我公司的精准解读!

 

微信公众号

西安304永利官网网址环境新技术有限公司
联系人:耿经理   手机号:13279208870   邮箱:876250611@qq.com
地址:陕西·西安市凤城二路海璟国际B2座14层 邮编:710018